长沙民政职业技术学院
211 |
985 |
双一流 |
综合
湖南省
高职(专科)
省重点
公办
8905
爱众亲仁、博学笃行
0731-82763288
http://www.csmzxy.com/
更多 >
图片
院校首页
历年分数
历年分数
历年分数
普通类
艺术类
体育类
招生计划
院校计划
投档规则(艺术)
投档规则(体育)
招生政策
招生简章
招生资讯
探校攻略
探校攻略
探校攻略
探校攻略
探校攻略
探校攻略
院校首页
> 招生简章
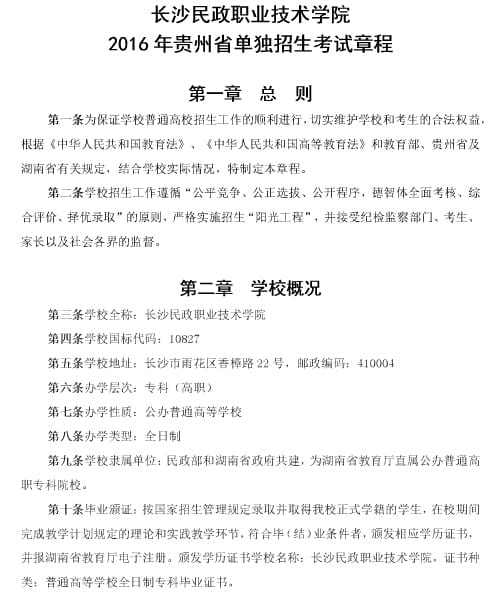
长沙民政职业技术学院2016年贵州省单独招生考试章程
2022-06-22 04:52:10 分享至:
点击查看全部
招生简章
招生资讯
长沙民政职业技术学院2016年贵州省单独招生考试章程
2022-06-22 04:52:10
点击查看全部